НА ГЛАВНУЮ   НА СТРАНИЦУ ОБУЧЕНИЯ  

4.Экстремумы функции нескольких переменных.
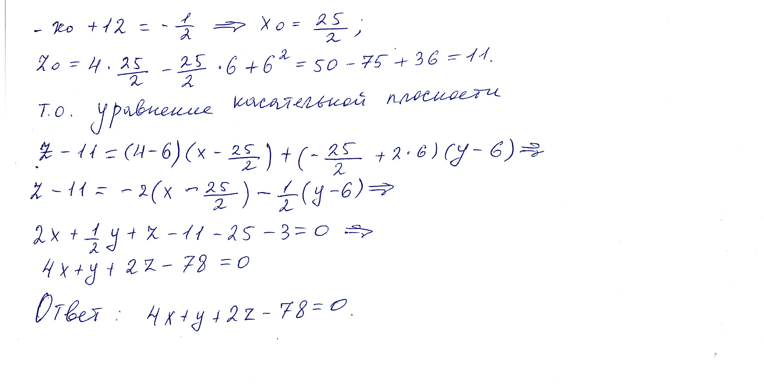
5.​Касательная плоскость и нормаль 
к поверхности

видео с канала ​Кафедра математики. On-line

примеры задач с решением

Задания для САМОСТОЯТЕЛЬНой РАБОТы!

5.​​Касательная плоскость и нормаль 
к поверхности

видео с канала ​Видеокурсы DA VINCI

Задания для САМОСТОЯТЕЛЬНой РАБОТы!

ПРОВЕРЬ СВОИ ЗНАНИЯ! ПРОЙДИ ТЕСТЫ!

Результаты тестов будут оцениватся в баллах! За каждый верный ответ будут начисляться 10 баллов! Проходи тесты в порядке очереди!Результаты тестов записываются и публикутся на старице обучения в гугл таблицах. После прохождения обучения будет итоговый тест по всему материалу. Он находится на странице обучения после результатов основных тестов. Будь внимателен(а).

Тест «Касательная плоскость и нормаль
 к поверхности» 1 ВАРИАНТ
Тест «Касательная плоскость и нормаль
 к поверхности» 2 ВАРИАНТ